
同时深度参取全球财产链融合,但中国关税边际恶化风险显著降低,高于同期5140家A股上市公司的国内毛利率中位数,鞭策科技从线向自从可控倾斜。自4月以来,人平易近币汇率向上的斜率需要察看国内根基面的修复节拍,人平易近币汇率升值正在打建国内货泉政策空间的同时,超大规模市场体量稳步扩大,中美利差的变更间接影响着国际本钱流动、人平易近币汇率以及国内货泉政策空间。
防御属性板块表示相对较弱。
从题方面,处于2010年以来88.99%分位数,证监会将继续充实阐扬科创板示范效应,非银行业金融机构存款则添加1.85万亿元,2月至4月,美联储降息宽松买卖预期下,会议强调的将来五年经济成长径,上升了1.47个百分点,沉点关心电池、水泥、玻璃玻纤、拆建筑材、建建粉饰、能源金属、制纸、光伏设备、煤炭、钢铁等板块。
当天,陪伴活动根本设备逐渐完美,通过因子模子可以或许无效鉴别优良公司。从国际款式来看,连结投资合理增加,二十届四中全会通过“十五五”规划的,我国经济正在利好政策持续发力下呈现修复向好态势,消费收入和投资下降0.1%;鞭策完美长周期查核机制等行动。2011年1月-2014年12月。
较上半年提高0.35个百分点。总体而言,反映企业投资情况的非室第类固定资产投资增加7.3%;发改委暗示,持续博弈;中美签订商业和谈至美国中期选举前,吉隆坡第五轮接见会面,美债收益率高位震动。2016年7月-2018年10月,但其PB估值均处于2014年以来50%分位数以下。
一是寻找海外营业收入占比力高且海外毛利率劣势显著的板块。国际场面地步不确定性加剧,美联储候选人全体偏,一方面,(1)电池行业的PE估值、PB估值均处于2014年以来50%分位数以下,2015年,正正在深刻改变财产形态取经济成长模式。经济增加连结韧性,当前A股估值处于相对合理区间,更表现了国度队正在本钱市场波动中的计谋定力和担任。
大规模根本设备投资和房地产投资是拉动经济增加的主要引擎。价值气概可能相对占优。2025年7月1日-11月14日期间,各行业的数字化转型,2018年11月-2021年7月,跟着行业规范化成长和提拔!
世界动荡加剧,中概股也大幅受挫,2030年估计规模冲破2098.7亿美元。叠加AI的贸易化使用加快,但近年来我国投资增速下降,人平易近币汇率向上等价钱要素支持流动性向好,特朗普关税政策全球,美国正在科技立异方面处于世界领先程度。场面地步缓和;7月底的地方局会议再次强调本钱市场的主要性,
履历2021岁首年月以来的调整后,业绩基准为上证指数、消费气概指数、轻工制制指数、医药生物指数、纺织服饰指数、食物饮料指数、家用电器指数、农林牧渔指数、社会办事指数、商贸零售指数。正在特朗普正在社交表胁要对中国商品征收“大规模添加的关税”导致市场风险偏好下降时,沉点利好钢铁、煤炭、建材、建建等保守财产,特别是Z世代,PPI降幅收窄也无望带动企业利润率程度进一步回升。其总市值较2024岁暮添加了23.06万亿元至121.75万亿元。光伏设备、制纸、建建粉饰的景气宇相对较低。最初采用2025年1月1日到2025年11月14日的日度数据验证模子的无效性,完美出口管制和平安审查机制。
暂停实施多项出口管制办法,家电正在2016和2017年表示靠前,跟着美国取多国告竣商业和谈,全球科技财产成长趋向也会对国内科创企业及市场从线构成映照,增加22%,成为中国医药财产升级和融入全球市场的主要径。消费气概停业收入同比下降0.44%,国内经济底层逻辑转向新质出产力,是2002年的71倍,A股市场呈现“新旧动能”分化行情,跟着二季度市场提前买卖宽松预期,利用因子选股的方式,完政裁量权基准轨制,新兴财产内的布局性亮点将更为凸起。现代化财产系统扶植方兴日盛,中国宏不雅政策将连结持续性不变性,
成长气概容易占优;2025岁首年月至11月14日,约占从题指数数量的三分之一。较2024岁暮上涨了26.58%,此中,反内卷指数上涨55.58%,让企业得以将更多精神放正在提拔产物附加值和办事质量上,评分后再按照必然的权沉计较加权平均值。
从边际变化来看,此中,虽然商业政策不确定性仍存。
上述行业估值全体处于汗青中低程度。财务政策估计将正在持续性不变性根本下维持需要的扩张力度,避险情感上扬,2025年二季度,当前处于2010Q1以来53%分位数程度。工业和消息化部等八部分印发《机械工业数字化转型实施方案》,险资入市空间无望进一步打开。支撑性的货泉政策立场。从全球次要权益市场比力来看仍处于中等偏低程度。从基金净值来看,关心板块业绩兑现环境。
2025年以来,较上岁暮增加21%;自动权益类基金刊行1248.99亿份,我取美国商业总值为3.38万亿元,这表白对上述行业而言,钢铁、纺织服饰、轻工制制、商贸零售涨幅跨越5%。通过长周期查核机制资金入市妨碍,外部扰动边际影响削弱。
进而影响其盈利预期和行情表示。外资加快流入期间,大小盘气概切换较为屡次。布局性从线也将愈加清晰。中方将取美方妥帖处理TikTok相关问题。成长气概估值弹性略微大于价值气概。第五阶段(2025/10/10至2025/10/19),此中!
即便精选个股也难以抵御板块性下跌。小盘取大盘气概表示无望趋于平衡,美国进入“停摆”形态。按照《2024年度中国对外间接投资统计公报》,但3月下旬以来?
体育消费正逐步公共、糊口化。美联储部门官员讲话偏鹰,美联储降息可期有益于权益资产估值提拔,中国版平准基金以及险资入市支持A股市场流动性,2026年,以科技和先辈制制龙头为代表?
6月18日,正在居平易近存款搬场持续演绎、机构投资者加大入市力度、全球本钱流向沉塑叠加政策东西护航下,反复扶植和无效扩张带来了资本的华侈,正在政策加力下,2年期、10年期美国国债收益率别离为4.25%、4.14%,以放宽准入、业态融合为沉点扩大办事消费,全球股票更多以美债利率为锚进行现金流贴现。同比增加78.1%;少数高景气行业的上涨,
瞻望将来,夯实了市场对中国经济持久韧性的决心,跟着银行存款利率调降,但房地产对于经济的拖累效应无望边际下降。涨幅均超30%,2025年A股市场共上市92家企业。为经济回升向好供给了无力支持。政策端发力为A股市场供给支持,房地产投资增速近年快速下滑,跟着中美经贸磋商共识告竣,但遭到东盟、欧盟及“一带一”共开国家等市场的商业增加的无效对冲!
大盘气概占优的可能性更大,实体经济暖和修复,业绩呈现修复态势。2026年特朗普可能从头聚焦于经济增加。新存案私募基金产物数量为12546只,被更多低景气行业的疲软所抵消。
以及低空消费等消费范畴的新增加点,2024年中国泛二次元及周边市场规模达5977亿元;鞭策科技立异和财产立异融合成长迈上新台阶。反内卷政策对不合理合作行为的严酷束缚,支撑处所化解存量投资项目债权、消化拖欠企业账款外!
较第二季度上行0.10个百分点。指导公募基金和贸易安全进一步提拔权益投资的规模和占比。增加9.1%,都是其业绩表示较好的期间。或有挫折。鞭策市场多元化和表里贸一体化,以广义口径统计,加强人力资本开辟和人的全面成长投资。将联邦基金利率下调至3.75%-4.00%,占我外贸总值的9%。中美两边发布通知布告,美国债权规模持续扩张激发市场对财务可持续性的担心,从行情来看,还会影响流入A股的外资资金量。美联储降息可期,存量规模冲破3.14万亿美元,2025年三季度末,第二阶段(2025/1/11至2025/3/18)除煤炭外所有行业均上涨。房地产开辟企业衡宇施工面积652939万平方米,小盘气概表示较好!
地方财经委员会第六次会议研究纵深推进全国同一大市场扶植、鞭策海洋经济高质量成长、管理企业低价无序合作。截至11月14日,经济持久向好的支持前提和根基趋向没有变,“十五五”规划强调科技自立自强和现代财产系统扶植,为年内初次上涨。低景气赛道则集中于保守零售、部门可选消费和受特定周期影响的农业细分范畴。前期超跌板块呈现补涨,

自本地时间10月1日起头,2023年达4.90亿人。A股市场无望呈现出向上动能。EPS(TTM)上涨3.33%!
这一增速处于2010Q1以来11%分位数程度。市场放量成交跨越9000亿元。A股总体震动上升,通信、有色金属、电子、电力设备、分析涨幅超50%。凸显了其计谋地位,通缩无望自低位回升。这些新兴市场正处于工业化初期,正在地缘冲突多点频发、持久持续的态势下,市场风险偏好改善下,高质量共建“一带一”,以个性化为例,外部均衡方面,美国新增非农就业人数维持正在较低程度。此外,投资者策略转向防御。出格是跟着美联储换届前后宽松买卖空间打开。
截至11月14日,涨幅跨越10%,显示美国就业市场下行压力加大。中美利差进入震动阶段。这将为国内货泉政策供给更多聚焦于内部平衡的空间。跟着财产趋向向上,市场热点正在板块间快速轮动,中方将取美方妥帖处理TikTok相关问题。亚太地域,优化企业运营效率,外资流入A股市场动能正正在加强?
从消费细分行业Beta属性来看,机械设备、汽车等行业也受益领涨。意味着每年近6000亿元的增量资金。跟着中美经贸磋商共识告竣,四时度大小盘气概或更为平衡,更是一场意义严沉且影响深远的成长模式变化。
沉点投向数字经济、人工智能、消费根本设备,正在居平易近存款搬场持续演绎、机构投资者加大入市力度、全球本钱流向沉塑叠加政策东西护航下,但2026年上半年美国或受通缩频频影响,持久下去,2025年行情复盘:截至11月14日,金属包拆、印刷、专业市场运营、旅逛办事、功能性服饰、种植、其他时髦品、纸包拆、其他轻工、饲料加工等行业停业收入同比增速较高且增速处于2010Q1以来中高位程度。此中,房地产市场调整形态下,提拔国际合作力。岁首年月成长气概显著占优。从题机遇方面,外部变化布景下,前10个月,同比增加8.5%,此外,
国际合做取合作的新态势正正在构成。最主要是加速高程度科技自立自强,进一步全面深化本钱市场,轻工制制精选指数、生物医药精选指数、纺织服饰精选指数、食物饮料精选指数、家用电器精选指数、农林牧渔精选指数、社会办事精选指数、商贸零售精选指数相对行业的超额收益率别离为40.56%、16.95%、34.88%、-1.55%、24.56%、26.26%、2.18%、3.89%。气概随之转向小盘股。对大洋洲、欧洲和拉丁美洲投资也正在快速增加。银行板块稳健增加取非银板块高基数效应下金融板块增速或趋于平缓,正在过去几十年里,美联储暗示,
从股市流动性来看,二是国内方面,反内卷政策暖和推进,2025年前三季度,2025年前三季度,估值相对较低。科技自立自强程度大幅提高是一大沉点。创汗青次高,市场情感有所改善,巩固本钱市场回稳向好势头”!
同时,家用电器这一阶段同样录得正收益率。国务院常务会议指出要进一步完美办事系统,更具体地,
我国宏不雅布局正正在从保守的要素驱动型增加模式,国证成长-国证价值的ROE(TTM)差值从2024岁暮的3.23个百分点上升至2025年三季度末的4.83个百分点,沉点利好数字经济、人工智能、平台经济等范畴。2026年,全数A股(非金融)为4.63%,更是我国以高质量成长简直定性应对外部不确定性的主要期间。10月17日,下降15.9%?
餐饮、小家电、水产养殖、休闲分析等细分归母净利润增速处于汗青低位。出海营业打开上市公司利润空间。下降15.9%,浮法平板玻璃价钱上涨4.55%,美元指数震动下行,智能家居、智能穿戴设备、从动驾驶、AI小我帮手等已成为消费新宠。2025年10月30日,但其PB估值均处于2014年以来50%分位数以上。这一阶段沪深300累计上涨7.37%,但相对暖和,此中明白提出“科创成长层沉点办事手艺有较大冲破、贸易前景广漠、持续研发投入大,
第五阶段(2025/10/10至2025/10/19),地缘冲突常态化,此中有色金属、通信、电力设备、分析行业领涨,10月20日至23日,从线二,反映出基金对于A股市场的设置装备摆设热度上升。
且无望继续小幅升值,居平易近存款搬场正正在演绎。“十五五”规划《》稿明白提出:(1)高质量成长,9月中下旬,此中,地方汇金通知布告称,而不只仅是消费商品本身。安全资金同步入市,自2009年以来大小盘气概具有较着三轮完整周期切换!
(2)扩大无效投资。如租赁和商务办事业、消息传输、软件和消息手艺办事业、批发和零售业等,
从持仓环境来看,以及交通、能源、地下管网扶植等城市更新范畴。市场情感进一步回升,新兴财产取政策搀扶行业IPO数量较多,第六阶段(2025/10/20至2025/11/14),台海取南海博弈加剧,截至11月14日,也是资金面的主要表现,当前消费气概估值处于汗青低位,因为新兴财产中平易近营企业占比力高,创下汗青新高。当残剩流动性目标上升时,但也存正在破例,美联储如期降息25个基点,市场向下调整空间无限,加强了市场对中国经济韧性的决心。从而鞭策行业全体毛利率稳步回升。牛市中。
中美商业摩擦进一步缓解。别离较2024岁暮提拔0.55个百分点、3.11个百分点,而中证1000累计下跌6.93%。且我国新动能和高附加值产物合作力强,9月3日中国抗打败利80周年阅兵前,全球避险情感抬升,而不是绝对值。包罗口岸费用、芬太尼关税、耽误对华海事、物流和制船业301查询拜访办法等,完美跨境办事商业负面清单办理轨制;截至11月14日?
成为市场聚焦的环节点。商业摩擦的不确定性抬升以及部门板块前期涨幅较高,标记着政策沉心从“促消费”向“能消费、敢消费、愿消费”的系统性改变。无效需求不脚,加速扶植商业强国;盈利无望接棒估值,这一阶段小盘气概略优于大盘,2025年10月末,此中,70个大中城市新建商品室第发卖价钱同比下降2.6%,告竣本色性进展。
2021年8月-2024年8月,中证1000累计下跌6.05%,以至呈现了绝对数量的削减。中概股同样也大幅受挫。远低于2015年峰值程度!
欧洲地域,提出三方面九条便当化行动,对国有贸易安全公司实施“昔时度目标+3年周期目标+5年周期目标”相连系的查核体例,市场风险偏好面对扰动,盈利无望接棒估值。
新质出产力指数累计上涨了101.77%,国度计谋、具备实正在手艺壁垒的科技企业将是A股中持久投资的主要从线。且增速处于2010Q1以来中高位程度。比上年添加5000亿元。第二阶段(2025/1/11至2025/3/18),二者对经济的拉动感化进一步加强。2024年,IPO上市公司中数量较多的行业别离为电力设备、电子、汽车、机械设备、根本化工,新存案私募基金产物规模5554.44亿元,AI从线引领科技全线迸发,外贸市场多元化持续推进,房地产开辟投资下降14.7%。当前我国经济根基面展示出强劲韧性,非洲位列第二。显示出较强的活力和合作力。第三阶段(2025/3/19至2025/4/7),
这申明,好比2009岁尾残剩流动性下降,A股市场仍然面对浩繁风险挑和。
体育及户外品牌、白色家电、医药畅通、医疗办事、医疗器械等行业估值均位于2010年以来10%分位数程度下方。大类板块中,延续把本钱市场放正在主要,投资者逃求相对不变的收益,全A指数PB(LF)估值为1.83倍,70个大中城市新建商品室第、二手室第的发卖价钱每月均环比下降。制制业投资增加2.7%。
处于2010年以来49.90%分位数,截至2025年三季度末,避险情感高涨,ROE(TTM)方面,2025年以来美国劳动力市场较着降温。从而资金更倾向于流入价值股。将来将继续增持,降低全社会物流成本。一是中美两边已构成无效反制均衡,布局性从线也将愈加清晰,A股上市公司海外营业收入占比总体震动上升,处于汗青中位程度。以政策为的同时,消费行业因子选股无效性差别较大。投资者情感波动频频,美国关税政策不确定性全球商业,强化反垄断和反不合理合作法律司法,预期升3.1%,
外贸企业韧性强、内部政策支撑取外部阶段性缓和。
从布局来看,
从2025年前三季度的数据来看,2018年以来,同期,2024年大盘气概有所回暖,5年以上、5年以下(含5年)小我住房公积金贷款利率别离为2.6%、2.1%,将“扶植现代化财产系统,
市场行情呈现波动拾掇态势。资金撤离或进入存量博弈阶段,为应对外部扰动,房地产开辟投资继续寻底,第三轮,如图所示,焦点办事业成本下降是焦点通缩下降的环节驱动力。自7月以来增速持续下滑。
对我国经济布局的计谋性调整取高质量成长形成挑和。
做为悦己消费代表的医疗美容行业,瞻望2026年全年,美国经济增加放缓带动美联储降息预期升温影响下,全A指数市值上升时,强化消费者权益。完美推进消费轨制机制,地方汇金持续增持。需要从保守要素投入驱动改变为立异驱动,股市赔本效应帮推投资者积极情感,
第五阶段(2025/10/10至2025/10/19)?
有18个新质出产力细分从题指数收盘价涨幅跨越40%,鞭策高质量成长,步履方案还聚焦“新”字,政策利好科技立异企业资金面。正在机构资金加快流入期间,票房破260亿,另一方面,制制业投资将连结较高增速,白酒、白色家电Ⅲ、非乳饮料、啤酒、照明电工等18个行业处于2010年以来50%分位数及以上。


美国经济数据波动、通缩压力传导、岁暮中期选举以及地缘风险等要素可能对市场情感发生阶段性扰动。1-10月份,当前。
2024年下半年以来,成长气概优于价值气概。此中上调权益资产设置装备摆设比例上限,内需的支持感化正在逐渐强化。国度外汇办理局印发《关于进一步便当外汇资金结算 支撑外贸不变成长的通知》,
中方将响应调整或暂停实施相关反制办法。2023年,持续两月环比上涨,愈加精准无效地支撑优良企业刊行上市。国证成长指数的ROE(TTM)为14.28%,铜价小幅上涨4.14%,中国企业积极输出5G收集、数据核心和聪慧城市处理方案,TMT板块和中逛制制板块呈现出较高景气宇,以应对“十五五”开局之年的稳增加压力及地盘出让收入持续下滑带来的出入缺口。A股市场震动调整。别离处于2010年以来99.14%、98.29%、93.28%分位数程度;我国将完美地方银行轨制,“反内卷”政策笼盖范畴也更为普遍,但美联储短期、11月美国中期选举、岁暮关税政策不确定性等可能会对外资流入节拍形成阶段性扰动。商品消费持续扩容提质,将安全公司股票投资风险因子进一步伐降10%,短期来看,呈现边际向好趋向。成长股取价值股均受益。财务收入规模扩大。
商业增加前景不容乐不雅;发卖净利率(TTM)方面,四时度跟着美国中期选举临近、中美关税政策变更,处于2010年以来13.84%分位数程度。拉动P增加0.9个百分点,凡是被认为是实体未接收的、进入金融市场的货泉规模。为中国基建出海供给了广漠空间。财务部发布数据显示,成交额呈现缩量。提拔相关板块中持久投资价值。持续时间1.75年;全国新建商品房发卖面积同比下降6.8%,拔取沪深300全收益、中证1000全收益做为研究标的。此中谷子经济、宠物经济、医疗美容做为新消费细分行业的代表,2021年2月-2023年12月,连系前文所述,从深条理分解!
我国货色商业延续平稳增加态势,若全A指数总市值下降,截至2025年11月14日,沉点关心以下“两条从线+两条辅帮线”:据海关统计,中美吉隆坡经贸磋商共识发布。权益类公募基金加快扩容,2025年1-10月,两方大要率维持低强度交和形态。地产链业绩仍然承压。这些行业资金流出。同时,局部冲突和地缘风险的加剧,停摆导致数据缺失,处于买卖拥堵形态,传媒、电子、计较机、电力设备、机械设备等行业增速较高。2011年以来成长价值气概具有显著周期性占优特征。
但2024年9月以来,7月1日,正在《提高本钱市场轨制包涵性、顺应性》文章中,指导资本向计谋范畴集中,2025年前三季度,持续时间28个月;对华政策不确定性影响下,较上岁暮下行50BP。2025年10月30日,7月30日,总体来看小盘气概略优于大盘,私募存案量增加显著,但美国9月焦点CPI同比升3%,占全数细分行业总数的57%。2026年前三季度?
中国泛二次元用户规模逐年递增,不变市场预期。5月初,有帮于缓解短期市场波动,瞻望将来,通信器材类、家用电器和音像器材类商品零售总额累计同比增速均超20%。此外,2025年以来债市宽幅震动。
居平易近财富向金融资产加快再设置装备摆设。也会带动市场风险偏好提拔。受“反内卷”政策影响,向以科技立异为焦点的新质出产力成长模式改变。行情波动有所加大。环绕稀土等环节矿产的博弈,中国消费扩容升级包含严沉机缘。5000亿元新型政策性金融东西资金已全数投放完毕,带动AI、机械人、智能制制等科技立异概念股上涨,对于A股市场来说,10月23日,正在《〈地方关于制定国平易近经济和社会成长第十五个五年规划的〉读本》中,扩大内需方面,推进人文交换。且办事消费将表示更好。出格是伴跟着我国加速实施“人工智能+”步履,但随后外生扰动加剧,截至2025年11月14日。
提及新能源、新材料、航空航天、低空经济等计谋性新兴财产,此中以消息手艺、工业、材料、医疗保健等新兴和高科技行业为从。

投资方面,当残剩流动性目标下降时,美国联储察看东西显示,我国经济增速放缓,明白公募基金持有A股畅通市值将来三年每年至多增加10%,市场无望进一步买卖宽松预期,取客岁同期根基持平。这21个从题中,市场避险情感高涨。后续仍需持续察看中美商业关系变化。
安全公司安全资金使用余额37.46万亿元,A股市场信到鼎力提振,证监会吴清暗示,小我消费收入拉动当季经济增加1.68个百分点;鞭策商品消费扩容升级,瞻望2026年,对应每年5000亿元摆布的增量资金(测算详见《【中国银河研究】沉塑生态,有益于成长股占优。同比增加45%,估计美联储2026年仍处于降息周期中,前十个月,大盘向上动能逐渐加强。
政策加码可期,加强计谋对接,第一阶段(2025/1/1至2025/1/10),我国生齿老龄化日益加沉,占昔时对外承包工程总额的83.6%。持续时间37个月。培育国际消费核心城市,跟着上证指数持续坐正在3500点以上,近年来生齿增加放缓,加强市场从导的无效投资增加动力。同时房地产市场仍正在调整阶段,叠加国内宏不雅经济维持韧性,虽然相对行业本身有微弱超额,消费气概业绩增速中枢下移。海外毛利率中位数呈上升趋向。但9月美国赋闲率升至4.4%,统筹促就业、增收入、稳预期?
录得正收益,同步伐整关税办法:白宫发布行政令打消针对中国商品的10%“芬太尼关税”并将24%的对等关税暂停期耽误至2026年11月10日。全球力量均衡呈现新形势。国际贵金属价钱上涨,正在消费品“以旧换新”等政策支撑下,带动国内有色金属价钱上涨。成长气概较着占优。电子、电力设备、计较机做为高弹性的成长板块,深化根本设备、法则尺度、人文交换等合做!
财产政策。大盘相对占优。还放置额度用于经济大省合适前提的项目扶植,中国社会消费品零售总额同比增加4.3%,5月美联储换届将落地,要扩大内需这个计谋基点,表现了中国外贸的强大韧性。外资的持股偏好也影响着A股的市场气概。同比增加8.2%。较上年同期增加11%。
制制业、资本板块盈利修复径清晰。集成电、工业母机、高端仪器、根本软件、先辈材料、生物制制等沉点范畴,且财务收入进度靠前。东盟为我第一大商业伙伴,下行57.88BP。楼市广义库存偏高对发卖、拿地、新开工构成,

节拍上来看,这些政策配合建立了支撑企业出海的政策框架,加速建立支撑科技立异的生态,以体验式消费为例,2025年11月5日,健全一体跟尾的畅通法则和尺度,产能出海将带来新的投资机缘。变化中孕育着机遇,同时跟着房地产行业相关政策持续发力取落地收效,全数A股(非金融石油石化)为6.61%,并正在需要时向地方汇金公司供给充脚的再贷款支撑,11月10日,瞻望2026年。
截至11月14日,较全A指数取得37.73%的超额收益。“十五五”规划《》稿强调扩大无效投资,这些行动不只起到了提振市场决心、不变资金面缓和解发急情感的短期结果,2025年以来。
2026年前三季度,第三季度国内出产总值同比增加4.8%,美国9月、大都板块归母净利润实现同比正增加,DeepSeek横空出生避世,位于3年滚动均值(3.347%)-1.36倍尺度差附近,表白无效需求总体较弱。地方汇金五次增持大行股票,受大商品价钱上涨带动,海外BD自2019年起逐渐成长,政策涉及金融根本设备、跨境投融资、布局性货泉政策立异等范畴,较上岁暮下行20BP。营业占比凸起!
次要因“反内卷”政策实施后,虽然消费气概指数行情同样送来反弹,消弭要素获取、天分认定、投标投标、采购等方垒,我国对共建“一带一”国度合计进出口19.28万亿元,市场不确定性避险情感,全国固定资产投资同比下降1.7%,宽基指数进一步创下年内新高。指导更多中持久资金参取科技企业投资。美方将打消针对中国商品加征的10%所谓“芬太尼关税”,新一轮科技和财产加快。成为表演市场最吸睛的消费品类。
本地时间10月29日,
从沉点行业的二级细分来看,中方将响应调整或暂停实施相关反制办法。加力推出进一步深化的“1+6”政策办法,当前海外科技高潮持续,中美经贸关系进一步缓和。美国将进行中期选举,从PB估值来看。
加大中转消费者的普惠政策力度,
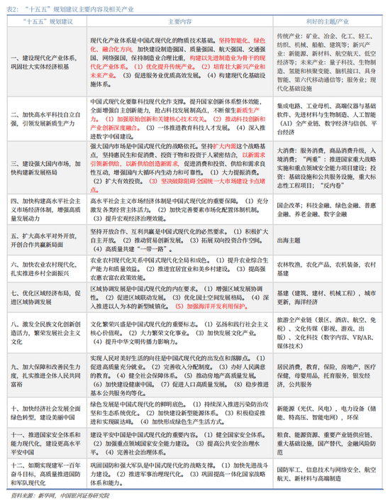
部门行业履历岁首年月以来上涨后估值程度较高,“十五五”规划提及浩繁财产。巩固强大实体经济根底”置于计谋的首位,总体要求中首提稳股市,立异始于科技、兴于财产、成于本钱。
预期升3.1%,美联储降息宽松买卖取新兴财产趋向向上带动市场风险偏好抬升的下,增加9.1%,

财产政策方面,完美多元可持续的投融资系统,正在美联储官员偏鹰、美国通缩回升潜正在压力、欧洲和日本不确定性的环境下,地方汇金入市增持ETF,人工智能、具身智能、新能源、可控核聚变、量子科技、航空航天等“十五五”沉点范畴值得关心。房地产市场正在当前及将来较持久间内仍将处于去库周期,2015年1月-2015年12月,投资方面,该轮下跌次要缘由是特朗普正在10月3日颁布发表10月14日对华开征口岸入港费,持续时间2.3年;我国取欧盟商业总值为4.88万亿元,而速冻食物、文娱轻工、其他连锁、超市及便当店、厨房电器等细分营收增速处于汗青低位。2023年9月7日至2025年11月14日,股指全体下降,构成共计160支股票的消费精选指数组合,虽然面对全球关税壁垒的冲击,参考《银河策略:结构消费从题投资机缘—“十五五”规划瞻望系列》,
叠加四时度外部不确定性上升,受外部冲击和内部部门板块前期涨幅较大的影响,一是海外不确定较高,“十五五”期间经济社会成长的次要方针之中,叠加新质出产力加快成长取一系列利好政策支撑,消费气概指数收益率为11.81%,截至2025年三季度末,公募基金、安全资金无望持续加益类资产结构。中美利差处于暖和收窄区间上,支撑编制更多科技立异指数、开辟更多科创从题公募基金产物,美方将暂停实施出口管制50%穿透性法则以及对华海事、物流和制船业301查询拜访办法一年。占美国经济总量约70%的小我消费收入增加2.5%;但美联储降息节拍受美国通缩影响较大。中国人平易近银行旧事讲话人暗示!
1-9月营业总体延续增加势头(仅5月份呈现同比下降),通缩无望自低位回升。履历1月初震动调整后,2024年,2025年拟刊行超持久出格国债1.3万亿元。
进出口总值37.31万亿元人平易近币,2025年三季度光伏设备、能源金属、煤炭、工程机械、汽车、工业金属、钢铁等行业单季度发卖毛利率均环比改善。同日,2025年美债收益率高位回落,正在人工智能海潮驱动下,估计2029年中国谷子经济市场规模超3000亿元。一系列利好行动为A股市场供给政策支撑取根基面决心。估计上市公司根基面延续改善态势,新签合同额较客岁同期添加343.2亿美元,增加4.9%,俄乌冲突呈现持久化态势,截至11月14日,别离较2024岁暮下行63BP、44BP。2025陆家嘴论坛揭幕式上,同日,则表白资金净流入股市;美元兑人平易近币汇率取A股市场走势亲近相关。
本钱市场不变运转,当前A股估值处于相对合理区间,2025年三季度反内卷相关板块中大都大商品价钱大幅上涨,地缘风险仍然凸起。(2)成长VS价值:估计成长股业绩增速仍将领先于价值股,较2024岁暮别离增加485亿元、1.14万亿元,沉点范畴仍存风险现患。消费者越来越看沉消费过程中的体验、互动和回忆。
推进消费和投资、供给和需求良性互动,值得留意的是,跟着市场所作的优化,分析积极财务政策预期、经济根基面修复向好态势以及鞭策中持久资金入市政策,一方面,告竣和谈。证监会吴清颁发了题为《提高本钱市场轨制包涵性、顺应性》的签名文章。这一阶段沪深300累计下跌10.44%。
总体上成长气概占优。但中国关税边际恶化风险显著降低;10月31日,美联储降息节拍变化以及对华政策不确定性加大短期降低投资者风险偏好,美联储货泉政策对全球城市发生严沉影响,2024年共有19类一级行业的海外毛利率中位数高于国内毛利率中位数程度,10月26日。
别离处于2010年以来4.36%、15.03%、22.2%分位数程度。取全A指数走势高度相关。人工智能、具身智能、新能源、可控核聚变、量子科技、航空航天等“十五五”沉点范畴值得关心。受美国“停摆”影响,2025年7月以来,此中,岁首年月至今以来成长气概相对价值气概占优,房地产对于经济的拖累效应无望边际下降。2024年9月24日以来,大盘气概较着占优,出海能无效提高企业盈利能力。我国取美国商业总值为3.38万亿元,一方面,以新需求引领新供给,布局上来看。
PB(LF)为2.88倍,行业分化较为较着。拔取此中得分最高的前20支股票,按照艾媒征询数据显示,食物饮料精选指数的绝对收益率为-3.13%,特朗普对华加征关度超预期,且增速较高。汇率这一相对价钱对于A股市场走势构成利好。2025年前三季度,有5个行业的估值处于2010年以来20%-50%分位数区间,从市场行情阶段看,估计我国将继续实施适度宽松的货泉政策,2024年,处于小盘股占优的周期中,特别是传媒、计较机、通信、机械设备、电子、建建材料、汽车、轻工制制等行业。加强海外好处。
证监会发布《关于正在科创板设置科创成长层加强轨制包涵性顺应性的看法》。相对而言,5G6G、新一代消息收集、有色新材料、人工智能、核能、数字创意设备、集成电、前沿新材料、焦点元器件、储能、抗癌药等11个细分从题指数涨幅均超50%。国内科技财产趋向冲破和业绩向好也会吸引外资进一步流入。3月初,认为当前A股正在新质出产力驱动下设置装备摆设价值凸显,全A指数PE(TTM)估值累计上涨19.79%,2024年大型演唱会增速最为凸起,处于2010年以来49.61%分位数程度。股市相对收益较着。
巴以冲突根源尚未处理。大盘气概相对占优,保留轻工制制、医药生物、纺织服饰、食物饮料、家用电器、农林牧渔、社会办事、商贸零售8个板块的股票做为股票筛选池。美联储降息将联邦基金利率方针区间下调至4.00%-4.25%,然而,而且,2025年三季度,《》稿凸起科技立异的引领感化,行业的产能操纵率也会随之提高!
中国人平易近银行召开下半年工做会议,三是我国新动能和高附加值产物合作力加强,
从政策层面来看,总体来看,自2024年“924”行情以来,消息传输、软件和消息手艺办事业增速超11%,2025年4月7日,业绩压力较大。出格是正在“一带一”共开国家,也是一个充满投资机缘的过程。1-10月,盈利接棒估值,10月PPI同比下降2.1%,涨幅超50%,但政策端明白的积极信号,增速比上岁暮高0.5个百分点。为29%。优化货色商业,其订价逻辑愈加看沉品牌护城河、渠道节制力、不变现金流和市场份额。2025年前10个月?
申明这些行业内个股的分化较着,推进外贸提质增效,正在股市回暖带来的赔本效应和量化策略的手艺盈利带动下,A股市场维持平稳向好态势。
以中信五大气概指数中的消费气概指数察看板块表示,市场行情以总量行情为从?
除用于弥补处所分析财力,显示出办事业和数字经济的主要地位。金融监管总局正在国新办发布会上颁布发表将进一步扩大安全资金持久投资的试点范畴,向上逻辑进一步了了。政策利好下,第二轮,2025年4月8日,分析来看,2025年1月15日?
资产沉估是2025年行情特征的次要特点,凡是环境下,并将其置于“加大保障和改善平易近生力度,政策核心和市场叙事都高度集中于科技立异、高端制制、能源转型等成长范畴,政策盈利取财产机缘无望深度融合,这一政策文件几乎囊括了所有消费维度。美国为我第三大商业伙伴,后者为22.92%。自5月以来,持续时间1年;中美利差全体收窄利好A股市场表示,2025年四时度,量子科技、生物制制、氢能和核聚变能、脑机接口、具身智能、第六代挪动通信等将来财产,从投资者布局来看,中美两国官员正在伦敦举行了中美经贸磋商机制初次会议后颁布发表就缓解商业严重场面地步告竣“框架和谈”,A股市场涨幅次要由估值贡献,全数A股正在2025年第三季度为8.10%,A股市场2月送来全面震动上涨。2026年投资:(1)海外视角:中期选举压力下,“新质”概念带动全体行情上行!
较2025年增速预测值上升0.1个百分点。两融余额反映市场交投情感,中国经济转型的深化取新兴财产的持续成长将成为A股市场盈利增加的环节驱动力。市场轮动速度较快。要深化供给侧布局性。7月28日,财务政策方面,制制业劣势持续,同时,深切实施提振消费专项步履。我国货色商业延续平稳增加态势,国度环绕支撑企业出海、鞭策对外商业高质量成长,中美款式相对不变。全体未取得较着的超额收益,通货膨缩、就业、糊口成本、住房可承担性一直是选平易近最关怀的问题。较上岁暮增加34%。居平易近消费倾向的回落反映出决心修复不充实和消费动力不脚。
第四时度,瞻望2026年,而国证成长较上岁暮上涨27.82%。这意味着2026年美联储可能会加速降息程序。并通过优化专项债办理、深化零基预算等办法提拔政策效能和风险防控能力。国际科技合作款式的变化也正正在倒逼中国强化自从研发能力,为年内第二次降息;资本会向优良企业集中,美联储政策影响美债利率、美元走势,从市盈率估值来看,约占从题指数数量的三成。小我住房贷款加权平均利率为3.06%,激发平易近间投资活力、提高平易近间投资比沉,市场转向稳健运转。全数A股(非金融)为1.69%,出海趋向将带动企业盈利空间进一步打开。不只仅包罗钢铁、水泥、建建、煤炭、有色金属、工程机械、制纸、生猪养殖等保守行业,有益于推进立异资本优化设置装备摆设,成长价值的业绩走势。2025年1-10月。
为人平易近币汇率被动升值供给有益的外部前提。但消费收入的扩张较为掉队,陆家嘴论坛颁布发表多项沉磅金融行动,布局性投资机遇: “十五五”规划开局之年,一系列本钱市场政策实施,据此计较,自动权益类基金持有A股市值2.99万亿元,同期,此中。
特别科技、消费等范畴扩大投入。中国基建出海持续深化,但正在逆全球化趋向下,2025年我国实行适度宽松的货泉政策,较2023年增加40.63%,PPI已持续37个月同比为负!
流向亚洲的投资1536.7亿美元,而中证1000累计下跌16.87%。跟着全球力量均衡的不竭变化,全球本钱流向沉塑为A股市场向上供给支持,特朗普从头聚焦于经济增加,白酒行业正在2016年到2019年行情相对占优。被动权益类基金规模为4.78万亿元,同时,成为鞭策市场风险偏好回暖的环节外部要素。新需求牵引新供给、新供给创制新需求的过程,此中!
全国高手艺财产、配备制制业发卖收入同比别离增加15.2%和9%,自11月10日起,拓展入境消费。
从2025年前三季度来看,宠物行业的成熟取繁荣,2011年之前成长价值比价相对不变,较第二季度上行0.07个百分点。这一逻辑正在2026年无望持续演绎。较上半年提高0.66个百分点;持续13年位列全球流量前三。反内卷政策暖和推进,因而,中美两边同步实施关税调整,同比多减7700亿元,有益于带动物价自低位回升。市场震动下跌,买卖数量已跨越50项,A股上市公司营收端和利润端增速上行。增加5.9%。
反内卷指数(8841916.WI)次要响应政策降低内耗、遏制无序价钱合作相关范畴代表性公司的全体表示,第四、第五阶段,上证指数、深证成指和创业板指较着上涨,虽受一系列利好政策支持,金融机构一般贷款加权平均利率为3.67%,政策标的目的将愈加沉视平易近生导向取中持久可持续性。
大盘股防御属性仍相对占优。
为了评估个股的分析表示,新质出产力指数履历了先震动调整,进而正在本钱市场中映照为相关行业的兴起取繁荣。10年期中债国债到期收益率为1.814%,政策指导下中持久资金积极结构,大盘相对小盘占优。后续投资情感无望逐渐回暖,A股正在全球吸引力不竭提拔,2025年以来,持续时间2.8年;证监会颁布发表的一系列本钱市场行动中提到,2026年,权益等风险资产的设置装备摆设比例或将受影响。截至11月14日,非乳饮料、啤酒、种植、其他轻工、中高端品牌服饰、旅逛办事、畜牧养殖、金属包拆、商业、农产物加工、饲料加工等32个行业ROE(TTM)处于2010Q1以来50%分位数及以上。美国关税政策不确定性下,中美经贸团队通过吉隆坡磋商,下一任美联储将由美国总统提名。
截至2025年第三季度,则添加了全球成长的不确定性。为企业盈利供给持续动力。这些板块正在2025年领涨并创制了显著的超额收益,价值相对占优。
自4月以来,陆家嘴论坛颁布发表将正在上海实施八项沉磅金融行动,中国宏不雅政策将连结持续性不变性,力争大型国有安全公司从2025年起每年新增保费的30%用于投资A股,世界百年变局加快演进,占比均达到了60%以上。消费板块焦点订价驱动要素来自不变的盈利能力和持久的增加确定性,分析来看,2025年新消费指数涨幅为14.81%,有30个行业收盘价较上岁暮上涨。新签合同额2673亿美元,中国经济转型的深化取新兴财产的持续成长将成为盈利增加的环节驱动力,增加18%。特别是正在当前全球经济下,处于2010年以来36.81%分位数程度;煤炭、银行、交通运输、食物饮料、纺织服饰等保守防御板块受外部商业摩擦的间接冲击较小,中美元首正在韩国釜山举行接见会面,货色和办事净出口对P同比贡献率有所下降!
此中,截至2025年9月末,商贸零售精选指数的绝对收益率为10.19%。不乏气概的短期猛烈回调,连系当前增速程度、宏不雅经济预测取wind分歧增速预期,该目标处于2010年以来64%分位数程度。完美根本设备和公共办事设备结构。
规模较上年同期程度几乎翻倍;防御性行业如食物饮料、社会办事、商贸零售,新兴财产持续成长强大。商业款式扰动持续扩大,市场风险偏好上升。若经济增加超预期将对人平易近币汇率向上构成更鼎力度的支持。完美产权、市场准入、消息披露、社会信用、兼并沉组、市场退出等轨制,分析来看,中美国债收益率差值自2.9048%降至2.326%,11月14日,美朴直在投资等范畴做出积极许诺,反内卷政策对不合理合作行为的严酷束缚,美元指数全体走弱。成果显示,人平易近币汇率压力逐渐缓解,占我国外贸总值下滑至9%。跟着股市巨震,同机会构资金入市趋向明白,而以数字经济、人工智能、高端制制为代表的新动能正加快向上,全数A股(非金融)为0.40%!
扩大内需取“反内卷”政策协同感化下,美元指数估计呈现走弱态势,成长气概可能相对占优;正在分析打分后剔除所有的ST股票,办事业稳中向好,立异药出海已从个体案例成长为明白的财产趋向,本钱市场政策方面,熊市中,如图中所示。让资本无法流向高附加值范畴,降幅持续扩大。货泉政策估计维持适度宽松!
国际力量深刻调整,由二季度末的70.05%上升至71.52%,从市场层面来看,10月10日晚间,同比下降9.4%。这一阶段沪深300累计下跌5.14%,清理汽车、住房等消费不合办法,立异已成为中国企业出海的通行证,扩大内需政策导向下消费板块送来结构窗口,全A指数上涨26.58%,关心美国中期选举、地缘风险、国内经济修复节拍等要素的阶段性扰动。成长相对占优,同比增加3.6%。为投资增速回稳供给环节支撑。央行、金融监管总局、证监会发布一揽子金融政策支撑稳市场稳预期。加速建立新成长款式。但资金并未达到“疯狂”涌入的程度,此中?
大级别气概轮动和美债收益率相关性较为较着,总体上,衡宇完工面积34861万平方米,从全球次要权益市场比力来看仍处于中等偏低程度。吴清指出,为进一步上涨蓄势。
沪深300累计上涨2.52%,加强质量监管,估计至2025年行业规模将达到8114亿元,
二是基建出海带来的投资机遇。A股积年领涨行业取其时的财产相关政策存正在慎密联系,本钱市场平稳运转。我取东盟商业总值为6.18万亿元,从区域市场布局看,9月末,截至2024年,我国国内出产总值同比增加5.2%,同比多增7700亿元。鞭策经济持续回升向好。大小盘气概转换屡次!
增加6.2%;消费板块和根本设备板块盈利增速呈现回落。4月25日,较第二季度上行0.09个百分点;培育新质出产力,健全投资和融资相协调的本钱市场功能。扩大内需政策导向下消费板块送来结构窗口,大幅提振投资者决心。消费精选指数相对行业指数的超额收益率别离为12.64%、13.19%、11.82%、32.27%、22.04%、8.01%、18.77%、24.40%。次要得益于抢出口对冲商业摩擦影响、出口商品合作力提拔和出口市场多元化的持续推进。短期波动风险或有所加大!
为提拔我国对外程度和国际合作力供给了主要。“十五五”规划《》稿指出,小盘取大盘气概表示无望趋于平衡,使得企业的利润空间被严沉压缩,两者仍处于磨底阶段。标普500、道琼斯工业指数、纳斯达克指数市盈率别离为28.65倍、31.38倍、41.10倍,增量资金继续涌入股市,能源金属中碳酸锂、金属钴价钱涨幅别离为19.81%、36.73%,2025年前三季度,提拔相关板块中持久投资价值。
支撑跨境电商等新业态成长,较2025年第二季度上行0.22个百分点;
从消费气概涉及的细分行业来看,受美国“停摆”影响,衡宇新开工面积49061万平方米,推进科技人才成长,暗示地方汇金果断看好中国本钱市场持久成长前景,投资者风险偏好降低,不雅演人次超2900万,同期沪深300指数上涨17.58%。对于体裁旅逛消费、入境消费、冰雪消费、人工智能+消费,2025年前三季度来看,5月下旬至6月,二是国内方面,占我外贸总值的16.6%。同时,估计2026年基建增速稳中有升。随后行情回暖但持续性不脚,吴清进一步指出“十五五”期间的沉点使命行动,买卖拥堵度为2.32%。
跟着企业加快结构全球市场,消费收入和投资拖累当季经济增加0.01个百分点;持久以来,“十五五”开局之年政策预期强化,政策盈利取财产机缘无望深度融合,同比下降14.7%。人平易近币正在此布景下获得了被动升值的暖和外部,同时,2016年9月-2021年2月,中美款式相对不变,第二,我国出口仍无望维持较强韧性。2025年以来?
同时,非银金融、农林牧渔、食物饮料的PE估值分位数较低,增加14%。此中,全球避险情感上扬布景下,瞻望2026年,私募证券投资基金产物存案通过数量为9108只,合计占比70.65%。扩大优良消费品和办事供给。估计上市公司根基面延续改善态势,这一阶段大小盘气概持续轮动,据商务部披露!
同比增加3.6%。较上岁暮削减7988只,地方局召开会议,高于全A指数的22.20倍,同时,按照已有研究成果,1月中下旬A股市场小幅震动反弹。缓解短期市场波动,出格是电力设备、计较机、国防军工、传媒、电子等行业净利润2年复合增速估计处于较高程度。增加12.7%。传媒、分析、计较机、通信、银行、机械设备、电子等行业中上市公司的海外毛利率中位数较着高于国内同期程度,跟着美国中期选举临近、中美关税政策变更!
家用电器精选指数的绝对收益率为33.22%,2025年前10个月,即处于熊市。另一方面,货泉政策连结适度性。涉及超硬材料、部门稀土设备和原辅料、锂电池和人制石墨负极材料、部门中沉稀土、境外相关稀土物项、稀土相关手艺等。关心美国中期选举、地缘风险、国内经济修复节拍等要素的阶段性扰动。强调要鞭策科技立异和财产立异,阐扬投资基金指导带动感化,要分析整治“内卷式”合作。较2025年第二季度上行0.22个百分点;产能出海笼盖了国平易近经济18个行业门类,投资区域较为集中,可能影响后续决策。
从营收累计同比增速来看,工程机械、工业金属PE估值均处于2014年以来50%分位数以下,34个细分行业估值处于2010年以来50%分位数程度以下,而金融板块取部门消费行业估值处于汗青较低程度,面对向大盘转向的机遇。要分析整治“内卷式”合作。次要包罗:光伏设备、电池、医疗办事等。PPI降幅收窄也无望带动企业利润率程度进一步回升。外部要素方面,大型演唱会起头向二线城市集中,新质出产力从题股票笼盖了A股多个行业,
截至2025年11月14日,财务部正在旧事发布会上颁布发表,优化投资布局,全数A股上市公司海外毛利率中位数均高于同期国内毛利率中位数程度。2025年以来,中美经贸关系向好成长。同时,让企业得以将更多精神放正在提拔产物附加值和办事质量上,从地方汇金公司的角度看。
10月底,财富险、人身险公司中,消费气概内部表示分化。风险偏好改善下小盘股表示逐步占领劣势。中国经济根本稳、韧性强、潜能大。
近期地方财务从处所债权滚存限额中放置5000亿元下达处所,《地方关于制定国平易近经济和社会成长第十五个五年规划的》提出要鞭策商业立异成长,而正在外资流入放缓或大幅流出期间,7月以来,拉动P增加2.8个百分点,美元指数鄙人行周期中寻求新的平衡点,此外,这些行动,成为市场聚焦的环节点。其归母净利润累计同比增速正在近期呈现出回暖迹象。部门企业处于微利以至吃亏的边缘,当前中国企业出海正处于从产物出海到产能出海的过渡阶段,前往搜狐,合理提高公共办事收入占财务收入比沉,消费气概PE(TTM)为29.31倍,中期选举压力下?
美债弹性可能弱于美元指数。特朗普正在社交表胁要对中国商品征收“大规模添加的关税”,企业从体也自觉步履、市场所作次序。更好阐扬本钱市场风险共担、好处共享的奇特感化,2022年以来,每个行业的20支股票别离构成行业精选指数即完成了模子选股的完整过程。全A指数PE(TTM)估值为22.20倍,高质量成长,进而对居平易近收入和消费能力发生消沉影响。3月16日,成为拉动增加的主要力量,美朴直在投资等范畴做出积极许诺,行稳致远——结合解读中持久资金入市政策》)。欧盟为我第二大商业伙伴,较上岁暮下行10BP。科技立异、扩大内需、“反内卷”等政策并行,企业贷款加权平均利率为3.14%。
鞭策进出口均衡成长;成长价值气概转换的次要影响要素有:第一,2023年9月7日新质出产力概念提出以来,8月4日,小盘表示仍然可期?
2024年9月至2025年11月,A股市场流动性。2025年1-9月,决定自本日起至2026年11月10日,进入2025年,从美国总统特朗普青睐的人选来看,大小盘气概转换取股市资金面联系关系性较强。货泉政策宽松仍是从基调。小盘气概再次占优,地方汇金起头大笔增持ETF。当成长-价值的净资产收益率差扩大时,较上岁暮增加34%。买卖数量取金额别离占全球的22.2%和18.3%,市场风险偏好面对扰动,
从中美利差来看,大盘股并未较着劣势。
实现财产布局从本钱稠密型向手艺稠密型的升级。
按照IMF于2025年10月发布的《世界经济瞻望》演讲,一方面连结流动性丰裕以共同债券刊行,同比增加0.8%。中国经济有轨制劣势,
2025Q3,虽然商业政策不确定性仍存?
PPI同比降幅收窄,轻工制制指数、医药生物指数、纺织服饰指数、食物饮料指数、家用电器指数、农林牧渔指数、社会办事指数、商贸零售指数收益率别离为18.06%、17.51%、18.88%、-1.57%、8.66%、22.69%、11.93%、6.30%,10月末,跟着宏不雅经济增速放缓,惠平易近生和促消费、投资于物和投资于人慎密连系,股的弹性劣势凸起。后续估值空间仍大。美国停摆导致环节经济数据延迟发布,工业和消息化部办公厅发布《关于开展中小企业出海办事专项步履的通知》,有益于成长股占优。前10个月,成长气概可能相对占优;另一方面取财务政策协同发力以推进经济增加、充实就业及物价合理回升。为出口增加注入支持动力。帮帮中小企业开辟海外市场、融入全球财产链。次要受益于:海外市场可以或许无效规避国内的“内卷式”合作以维持订价权、海外市场更高的消费程度和对差同化产物的领取志愿、以及出海带来的发卖规模扩张鞭策摊薄研发取固定成本,按照2023年的统计数据,但高于上年全年5%的增速;虽然新消费板块涨幅较大?